Exigences de la norme ISO 14001 version 2026 Système de management environnemental
24/04/2026
Quiz Exigences ISO 14001 version 2026 Vous souhaitez vous familiariser avec la structure de la norme, identifier et comprendre les exigences de l'ISO 14001 version 2026, alors à vous de jouer !
Le quiz "Exigences de l'ISO 14001 version 2026" vous aidera à assimiler les principales exigences de la norme.
Les questions (exigences) de ce quiz sont 45, pas de panique. Les exigences de la norme sont 193 mais ces 45 exigences sont parmi les plus importantes, alors n'hésitez pas à apprendre de façon ludique !
Ne pensez pas que vous pouvez terminer ce quiz en moins d'une heure, voire deux heures, sauf bien sûr si vous êtes un petit génie !
Nouveautés sur la norme ISO 14001 version 2026
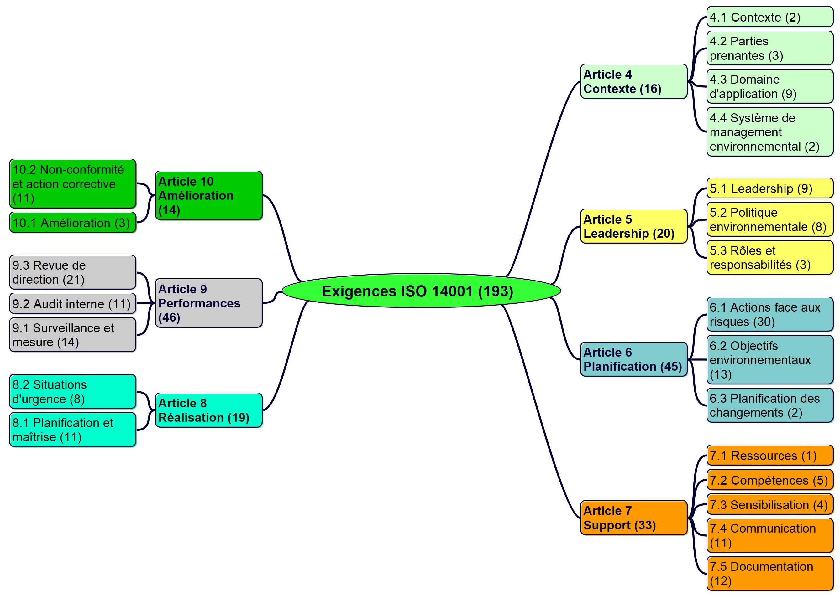
La version 2026 de la norme ISO 14001 a été publiée le 15/04/2026. Les 193 exigences (doit, doivent, en anglais shall) des articles 4 à 10 de l’ISO 14001 version 2026 sont réparties comme suit :
|
N°
|
Article
|
cycle PDCA
|
Exigences N°
|
Nombre
|
|
4
|
Contexte | Planifier (Plan) | 1 à 16 | 16 |
|
5
|
Leadership | Planifier (Plan), Dérouler (Do), Comparer (Check), Agir (Act) |
17 à 36
|
20
|
|
6
|
Planification | Planifier (Plan) |
37 à 81
|
45
|
|
7
|
Support | Dérouler (Do) |
82 à 114
|
33
|
|
8
|
Réalisation | Dérouler (Do) |
115 à 133
|
19
|
|
9
|
Performance | Comparer (Check) |
134 à 179
|
46
|
|
10
|
Amélioration | Agir (Act) |
180 à 193
|
14
|
|
Total
|
193
|
|||
.jpg)
Les exigences dans les articles et paragraphes de la norme ISO 14001 version 2026
.jpg)
Le cycle PDCA de Deming
Remarque. Toute exigence normalement commence par "L'entreprise doit ...". Pour simplifier nous présentons les exigences directement en commençant avec le verbe.
|
ISO 14001 - Exigences et commentaires
|
||||
|
N°
|
Article, paragraphe
|
Exigence
|
Commentaires, liens
|
|
| 4 |
Contexte
|
|||
| 4.1 |
L'entreprise et e son contexte
|
|
||
|
4.1
|
Déterminer les enjeux externes et internes | Comprendre tout ce qui peut influer sur sa finalité, sa culture d'entreprise, ses activités, son orientation stratégique et l'atteinte des résultats du système de management environnemental (SME) et les circonstances extérieures (culturelles, sociales, politiques, légales, financières, etc.) | ||
|
2
|
4.1
|
Inclure les conditions environnementales | Tous les enjeux qui peuvent exercer une influence ou être influencés par l'entreprise comme la pollution, la qualité de l'air, les ressources naturelles, le changement climatique, la biodiversité ou la santé de l'écosystème. Cf. les normes ISO 14002, ISO 14055, ISO 14080, ISO 14090 et ISO 59014 | |
| 4.2 |
Besoins et attentes des parties prenantes
|
|||
|
3
|
4.2 a | Déterminer les parties prenantes | "Il n'y a qu'une seule définition valable de la finalité de l'entreprise : créer un client. Peter Drucker". Connaître du point de vue environnemental toutes les parties prenantes est un prérequis | |
| 4 |
4.2 b
|
Déterminer les besoins et attentes des parties prenantes | Ces exigences peuvent concerner la pollution, les ressources naturelles, le changement climatique, la biodiversité ou l'état de l'écosystème | |
|
5
|
4.2 c
|
Déterminer ses obligations de conformité | Quand l'entreprise décide de se conformer aux exigences légales liées au SME, ces exigences deviennent des obligations de conformité, cf. § 6.1.3 | |
| 4.3 |
Domaine d'application du système de management environnemental
|
|
||
|
6
|
4.3
|
Déterminer le domaine d'application du SME | Périmètre géographique et organisationnel du SME | |
|
7
|
4.3 a
|
Prendre en considération les enjeux externes et internes | Cf. § 4.1 | |
|
8
|
4.3 b
|
Prendre en considération les obligations de conformité | Cf. § 4.2 | |
|
9
|
4.3 c
|
Prendre en considération les unités, fonctions et limites physiques | Y compris les filiales quand l'entreprise décide de les inclure dans le SME | |
| 10 |
4.3 d
|
Prendre en considération les activités, produits et services | Et le niveau de maîtrise et d'influence y compris le cycle de vie. Surtout ne pas exclure des activités, produits ou services susceptibles d'avoir des aspects environnementaux significatifs | |
| 11 | 4.3 e | Prendre en considération l'autorité, la maîtrise et l'influence de l'entreprise | Sur ses activités, produits et services tout au long de leur vie | |
|
12
|
4.3
|
Inclure dans le SME le domaine d'application, les activités, produits et services | Cf. 6.1.2 | |
| 13 | 4.3 | Tenir disponible le domaine d'application | Sous forme documentée. Cf. § 7.5 | |
| 14 | 4.3 | Tenir disponible le domaine d'application | Pour les parties prenantes | |
| 4.4 |
Système de management environnemental
|
|||
|
15
|
4.4
|
Établir, mettre en place, tenir à jour et améliorer en continu le SME | Intégrer les exigences du SME dans les fonctions de l'entreprise, les processus métier et leurs interactions afin d'obtenir les résultats attendus | |
| 16 | 4.4 | Prendre en considération le contexte de l'entreprise et les parties prenantes | Intégrer les enjeux liés au contexte de l'entreprise et aux parties prenantes. Cf. §§ 4.1 et 4.2 | |
| 5 |
Leadership
|
|||
| 5.1 |
Engagement de la direction
|
|
||
|
17
|
5.1 a
|
Faire preuve de leadership (assumer la responsabilité de l'efficacité du SME) | "Un escalier se balaie en commençant par le haut. Proverbe roumain". La direction fait preuve de leadership et démontre son engagement vis-à-vis du SME | |
| 18 | 5.1 b | Établir une politique environnementale et des objectifs associés | La politique et les objectifs sont compatibles avec l'orientation stratégique et le contexte de l'entreprise, cf. § 4.1 | |
|
19
|
5.1 c
|
Intégrer les exigences du SME comme exigences internes des processus métier | Cf. § 4.4 | |
|
20
|
5.1 d
|
Fournir les ressources nécessaires au SME | Et s'assurer que ces ressources sont bien disponibles. Cf. § 7.1 | |
|
21
|
5.1 e
|
Sensibiliser sur l'importance d'un SME efficace et conforme | Cf. § 7.3 | |
|
22
|
5.1 f
|
Garantir l'atteinte des résultats attendus du SME | Confirmer dans la revue de direction (cf. § 9.3) | |
|
23
|
5.1 g
|
Soutenir la contribution du personnel à l'efficacité du SME | Grâce aux compétences acquises (cf. § 7.2) | |
|
24
|
5.1 h
|
Promouvoir l'amélioration continue | Engagement essentiel de la direction (cf. § 10.1) | |
|
25
|
5.1 i
|
Soutenir les rôles pertinents | Afin de démontrer que leur leadership s'applique à leur secteur, cf. § 5.3 | |
| 5.2 |
Politique environnementale
|
|||
|
26
|
5.2 a
|
Établir, appliquer et tenir à jour une politique environnementale | Appropriée à la finalité, au contexte, à la nature et aux impacts environnementaux des activités, produits et services | |
| 27 | 5.2 b | Établir, appliquer et tenir à jour une politique environnementale | Qui fournit un cadre pour établir les objectifs environnementaux. Cf. § 6.2 | |
| 28 | 5.2 c | Établir, appliquer et tenir à jour une politique environnementale | Qui inclut des engagements de protection de l'environnement (conservation des ressources naturelles, prévention de la pollution, qualité de l'eau, de l'air, adaptation au changement climatique, préservation de la biodiversité et autres) | |
| 29 | 5.2 d | Établir, appliquer et tenir à jour une politique environnementale | Qui inclut l'engagement de remplir ses obligations de conformité. Cf. § 6.1.3 | |
| 30 | 5.2 e | Établir, appliquer et tenir à jour une politique environnementale | Qui inclut l'engagement d'amélioration continue du SME afin d'améliorer la performance environnementale. Cf. § 10.1 | |
| 31 | 5.2 | Tenir disponible la politique environnementale | Sous forme documentée. Cf. § 7.5 | |
| 32 | 5.2 | Communiquer la politique environnementale | En interne. Cf. § 7.4 | |
| 33 | 5.2 | Tenir disponible la politique environnementale | Pour les parties prenantes | |
|
5.3
|
Rôles, responsabilités et autorités
|
|
||
|
34
|
5.3
|
Attribuer et communiquer les responsabilités et autorités des rôles pertinents | En interne. Clarté des rôles, responsabilités et autorités et résultats attendus | |
|
35
|
5.3 a
|
Attribuer la responsabilité et l'autorité | Afin de s'assurer que le SME est conforme aux exigences de la norme ISO 14001 | |
|
36
|
5.3 b
|
Attribuer la responsabilité et l'autorité | Afin de rendre compte régulièrement de la performance du SME à la direction (cf. § 9.3) | |
|
6
|
Planification
|
|||
| 6.1 |
Actions face aux risques
|
|
||
|
|
6.1.1 |
Généralités
|
||
| 37 | 6.1.1 | Planifier un processus spécifique lié aux risques (menaces et opportunités) | Afin de déterminer les risques et mettre en place des actions (cf. § 6.1.5) | |
|
38
|
6.1.1
|
Tenir disponible le processus de gestion des risques |
Sous forme documentée, cf. §§ 6.1.2 à 6.1.5) et cf. § 7.5 | |
|
6.1.2
|
Aspects environnementaux
|
|
||
|
39
|
6.1.2
|
Déterminer les aspects environnementaux en fonction de leurs impacts | Déterminer sur quels aspects environnementaux l'entreprise peut exercer une influence. Y compris dans une perspective de cycle de vie. C'est un processus spécifique SME. "Identifier les aspects c'est diminuer les impacts". L'aspect est la cause, l'impact est l'effet. Le cycle de vie comprend principalement :
|
|
|
40
|
6.1.2
|
Déterminer les situations d'urgence potentielles | Cf. § 8.2, surtout les situations d'urgence susceptibles d'avoir un impact environnemental | |
|
41
|
6.1.2 a
|
Prendre en compte les conditions normales et anormales | Et les conditions d'arrêt et de démarrage des activités, produits et services | |
|
42
|
6.1.2 b
|
Prendre en compte tout changement | Y compris les évolutions planifiées, les activités, produits et services modifiés ou nouveaux, cf. § 6.3 | |
|
43
|
6.1.2 c
|
Prendre en compte les situations d'urgence potentielles |
Établir des critères pour identifier les aspects significatifs. Aspects et activités qui peuvent avoir un impact significatif sur l'environnement (donc des risques que l'entreprise ne puisse pas atteindre ses objectifs environnementaux) et sur lesquels l'entreprise peut exercer une influence comme :
|
|
|
44
|
6.1.2
|
Déterminer les aspects environnementaux significatifs | Y compris les impacts associés, au moyen de critères établis. Les aspects environnementaux significatifs peuvent entraîner des impacts environnementaux positifs ou négatifs (opportunités ou menaces) | |
|
45
|
6.1.2
|
Communiquer ses aspects environnementaux significatifs | En interne, cf. § 7.4 | |
|
46
|
6.1.2
|
Tenir les aspects et impacts environnementaux | Sous forme documentée, cf. § 7.5 | |
|
47
|
6.1.2
|
Tenir les critères utilisés pour déterminer les aspects environnementaux significatifs | Sous forme documentée, cf. § 7.5 | |
|
48
|
6.1.2
|
Tenir les aspects environnementaux significatifs | Sous forme documentée, cf. § 7.5 | |
|
6.1.3
|
Obligations de conformité
|
|||
| 49 | 6.1.3 a | Identifier et avoir accès aux obligations de conformité de ses aspects environnementaux | "Nul n'est censé ignorer la loi. Proverbe latin". Cf. § 4.2. Les obligations de conformité peuvent avoir un impact négatif (menace) ou un impact bénéfique (opportunité) | |
|
50
|
6.1.3 b
|
Déterminer comment ces obligations s'appliquent à l'entreprise | Faire la différence entre exigences légales obligatoires (lois, réglementations, traités, permis, licences, conventions) et obligations auxquelles l'entreprise choisit d'adhérer (certification ISO 14001, accords avec des parties prenantes, codes de conduite volontaires, étiquetage volontaire, engagement de développement durable) | |
|
51
|
6.1.3 c
|
Prendre en compte les obligations de conformité pour le SME | Pendant la création, la mise en place, le maintien et l'amélioration du SME | |
|
52
|
6.1.3
|
Tenir disponibles les obligations de conformité | Sous forme documentée, cf. § 7.5 | |
|
6.1.4
|
Risques et opportunités
|
|
||
|
53
|
6.1.4 a
|
Prendre en considération les enjeux internes et externes | Pour traiter les risques, les aspects environnementaux significatifs et les obligations de conformité. Cf. §§ 6.1.2 et 6.1.3 | |
|
54
|
6.1.4 b
|
Prendre en considération les exigences des parties prenantes | Intégrer ces actions dans les processus internes ("métier"). Établir des objectifs environnementaux fait partie de ces actions. Cf. § 6.2, les articles 7, 8 et le § 9.1) | |
|
55
|
6.1.4
|
Prendre en considération le domaine d'application du SME |
Cf. le § 4.3. Exemples de menaces (effets négatifs) :
|
|
|
56
|
6.1.4
|
Déterminer les risques (menaces et opportunités) | Liés aux aspects environnementaux (cf. § 6.1.2), obligations de conformité (cf. § 6.1.3) et enjeux et exigences (cf. §§ 4.1 et 4.2) | |
|
57
|
6.1.4
|
Donner l'assurance que le SME peut atteindre les résultats attendus |
Cf. § 5.2. Exemples d'opportunités (effets bénéfiques) :
|
|
|
58
|
6.1.4
|
Prévenir ou réduire les effets indésirables | Y compris quand les conditions environnementales externes affectent l'entreprise | |
|
59
|
6.1.4
|
Parvenir à une amélioration continue | Cf. § 10.1 | |
|
60
|
6.1.4
|
Tenir disponibles les risques (menaces) et opportunités | Sous forme documentée, cf. § 7.5 | |
|
Planification d'actions
|
|
|||
|
61
|
6.1.5 a 1
|
Planifier des actions pour traiter ses aspects environnementaux significatifs | Cf. § 6.1.2. Inclure des exigences environnementales dans les processus concevoir et développer | |
|
62
|
6.1.5 a 2
|
Planifier des actions pour traiter ses obligations de conformités | Cf. § 6.1.3 | |
|
63
|
6.1.5 a 3
|
Planifier des actions pour traiter ses risques (menaces et opportunités) | Cf. § 6.1.4. Inclure des exigences environnementales pour les produits et services fournis par des fournisseurs externes | |
|
64
|
6.1.5 b 1
|
Planifier la manière de mettre en place les actions dans les processus du SME ou de les intégrer dans d'autres processus métier | Comme les options technologiques, les conditions financières et opérationnelles. Cf. §§ 6.2 et 9.1 articles 7 et 8 | |
|
65
|
6.1.5 b 2
|
Planifier la manière d'évaluer l'efficacité de ces actions | Comme les options technologiques, les conditions financières et opérationnelles, cf. § 9.1 | |
|
66
|
6.1.5
|
Prendre en considération ses options technologiques |
Ainsi que ses exigences financières et opérationnelles et commerciales. Inclure des exigences de fin de vie et d'élimination dans les processus commercialiser et vendre |
|
|
6.2
|
Objectifs environnementaux et planification pour les atteindre
|
|
||
| 6.2.1 |
Objectifs environnementaux
|
|||
|
67
|
6.2.1 | Établir des objectifs environnementaux aux fonctions et niveaux pertinents | En prenant en compte les aspects environnementaux significatifs, les obligations de conformité et les risques. Vous pouvez prouver plus d'information sur la définition des indicateurs environnementaux dans l'ISO 14031 | |
|
68
|
6.2.1 a | Établir des objectifs environnementaux | Cohérents avec la politique environnementale | |
|
69
|
6.2.1 b | Établir des objectifs environnementaux | Mesurables, si possible. Quand ce n'est pas réaliste de mesurer un aspect il faut savoir expliquer pourquoi | |
|
70
|
6.2.1 c | Établir des objectifs environnementaux | Et les surveiller | |
|
71
|
6.2.1 d | Établir des objectifs environnementaux | Et les communiquer | |
|
72
|
6.2.1 e | Établir des objectifs environnementaux | Et les mettre à jour | |
|
73
|
6.2.1 | Tenir disponibles les objectifs environnementaux | Sous forme documentée, cf. § 7.5 | |
|
6.2.2
|
Planification des actions pour atteindre les objectifs environnementaux
|
|
||
|
74
|
6.2.2 a | Déterminer les actions à réaliser | Lorsque l'on planifie la façon d'atteindre ses objectifs environnementaux afin de les atteindre | |
|
75
|
6.2.2 b | Déterminer les ressources nécessaires | Cf. § 7.1 | |
|
76
|
6.2.2 c | Déterminer les responsabilités | Cf. § 5.3 | |
|
77
|
6.2.2 d | Déterminer les délais | "Tu peux ignorer sans problème les instructions sans délai. Jean-François Zobrist" | |
|
78
|
6.2.2 e | Déterminer comment évaluer les résultats | Comparer les résultats et les objectifs fixés (cf. § 9.1.1). Surveiller les indicateurs d'avancement des objectifs environnementaux | |
|
79
|
6.2.2 | Prendre en considération comment intégrer les actions dans les processus métier | Afin d'atteindre les objectifs environnementaux | |
|
6.3
|
Planification des changements
|
|
||
|
80
|
6.3 | Réaliser les changements de façon planifiée |
Quand les changements ont une incidence sur le SME comme nouveaux :
|
|
|
81
|
6.3 | Gérer les changements |
Afin de s'assurer que les résultats attendus du SME seront atteints comme :
|
|
| 7 |
Support
|
|||
| 7.1 |
Ressources
|
|
||
|
82
|
7.1 | Déterminer et fournir les ressources nécessaires | Afin d'établir, mettre en place et améliorer le SME (finances, personnel, infrastructures, savoir-faire) | |
| 7.2 |
Compétences
|
|||
| 83 | 7.2 a | Déterminer les compétences nécessaires | Des personnes avec des responsabilités environnementales (cf. § 5.3) et des personnes dont les activités peuvent provoquer un impact environnemental significatif (cf. § 6.1.2) | |
| 84 | 7.2 b | Garantir ces compétences | Qui sont basées sur des formations ou expériences appropriées | |
| 85 | 7.2 c | Identifier les besoins en formation | Formation et accompagnement (prestataires externes si besoin) sur les aspects environnementaux et le SME | |
| 86 | 7.2 d | Réaliser des activités pour acquérir les compétences nécessaires | Ne pas oublier dévaluer l'efficacité des actions | |
| 87 | 7.2 d | Tenir disponible les preuves de ces compétences | Sous forme documentée, cf. § 7.5 | |
| 7.3 | Sensibilisation |
|
||
| 88 | 7.3 a | Sensibiliser le personnel à la politique environnementale | Y compris des personnes externes effectuant un travail sous le contrôle de l'entreprise. Cf. § 5.2 | |
| 89 | 7.3 b | Sensibiliser le personnel aux aspects et impacts environnementaux significatifs | Et l'impact sur le poste de travail. Cf. § 6.1.2 | |
| 90 | 7.3 c | Sensibiliser le personnel à la contribution de chacun | Afin d'améliorer la performance du SME | |
| 91 | 7.3 d | Sensibiliser le personnel aux conséquences négatives potentielles | Quand les exigences du SME ne sont pas respectées y compris les obligations de conformité | |
| 7.4 |
Communication
|
|||
| 7.4.1 |
Généralités
|
|||
| 92 | 7.4.1 a | Planifier et mettre en place un processus de communication - sur quoi | "Les bonnes nouvelles marchent, les mauvaises courent. Proverbe suédois". Vous pouvez trouver plus d'information sur la communication environnementale dans l'ISO 14063. Informer et recevoir des informations sur :
|
|
| 93 | 7.4.1 b | Planifier et mettre en place un processus de communication - quand | Réponse rapide aux plaintes et réclamations mais aussi aux recommandations et propositions d'amélioration | |
| 94 | 7.4.1 c | Planifier et mettre en place un processus de communication - avec qui | En interne et en externe via les personnes responsables de la communication (cf. § 5.3) | |
| 95 | 7.4.1 d | Planifier et mettre en place un processus de communication - comment | Par écrit, par oral, Intranet, Internet, vidéo, présentation, rapport | |
| 96 | 7.4.1 | Prendre en compte les obligations de conformité | Cf. § 6.1.3 | |
| 97 | 7.4.1 | S'assurer de la cohérence et de la fiabilité de la communication | La communication est claire, transparente, exacte, appropriée, factuelle, de bonne foi | |
| 98 | 7.4.1 | Répondre aux communications sur le SME | Quand cela est approprié. Attention car "Trop de communication tue la communication" | |
| 99 | 7.4.1 | Tenir disponibles les preuves de la communication | Sous forme documentée, cf. § 7.5 | |
| 7.4.2 |
Communication interne
|
|||
| 100 | 7.4.2 a | Communiquer sur les changements du SME | À tous les niveaux | |
| 101 | 7.4.2 b | S'assurer que la communication contribue à l'amélioration continue | Une personne informée et sensibilisée est beaucoup plus engagée dans les activités d'amélioration, cf. § 10.1 | |
| 7.4.3 |
Communication externe
|
|||
| 102 | 7.4.3 | Communiquer des informations pertinentes sur le SME | Comme défini en interne et suivant les obligations de conformité, cf. § 6.1.3 | |
| 7.5 |
Documentation
|
|||
| 7.5.1 |
Généralités
|
|||
| 103 | 7.5.1 a | Inclure dans le SME les documents exigés par la norme ISO 14001 | Documents disponibles :
|
|
| 104 | 7.5.1 b | Inclure les documents jugés nécessaires pour l'efficacité du SME | Le but est d'assurer grâce au système documentaire un SME pertinent, adéquat et efficace. "Les paroles s'envolent, les écrits restent. Proverbe latin" | |
| 7.5.2 |
Création et mise à jour
|
|||
| 105 | 7.5.2 a | Identifier et décrire les documents | Codification, titre, auteur, sujet, date, produit | |
| 106 | 7.5.2 b | Choisir le format et le support des documents | Langue, version, papier, électronique | |
| 107 | 7.5.2 c | Passer en revue et approuver la pertinence des documents | Qui vérifie, qui approuve | |
| 7.5.3 |
Maîtrise des documents
|
|||
| 108 | 7.5.3 a | Maîtriser la disponibilité des documents | Où et quand c'est nécessaire sous une forme qui convient à l'utilisation | |
| 109 | 7.5.3 b | Maîtriser la protection des documents | Attention à la perte de confidentialité, la perte d'intégrité, l'utilisation inappropriée | |
| 110 | 7.5.3 | Maîtriser la distribution, l'accès et l'utilisation des documents | Qui est responsable, méthode à utiliser, règle à respecter | |
| 111 | 7.5.3 | Maîtriser le stockage des documents | Y compris leur protection | |
| 112 | 7.5.3 | Maîtriser les modifications des documents | Utilisation des versions à jour, accès restreint des versions obsolètes | |
| 113 | 7.5.3 | Maîtriser la conservation et l'élimination des documents | Délai de conservation, méthode d'élimination | |
| 114 | 7.5.3 | Identifier et maîtriser les documents d'origine externe | Codification unique, accès, protection. Cf. § 7.5 | |
| 8 |
Réalisation
|
Dérouler (Do) | ||
| 8.1 |
Planification et maîtrise
|
|||
| 115 | 8.1 | Planifier et maîtriser les processus pour satisfaire aux exigences du SME | Cf. §§ 6.1 et 6.2. Y compris les critères des processus | |
| 116 | 8.1 | Réaliser les actions pour traiter les risques en établissant des critères opérationnels | Afin d'éviter des écarts avec la politique, les objectifs et les obligations de conformité | |
| 117 | 8.1 | Réaliser les actions pour traiter les risques en mettant en place la maîtrise de ces processus | Conformément aux critères opérationnels | |
| 118 | 8.1 | Maîtriser les changements planifiés, passer en revue les conséquences des changements inattendus | Et mener des actions pour atténuer tout effet négatif, cf. § 6.3 | |
| 119 | 8.1 | S'assurer que les processus, produits ou services fournis par des prestataires ou fournisseurs externes sont maîtrisés | Le degré d'influence environnemental des processus externalisés est défini dans le SME. Ce degré peut être élevé ou faible mais la responsabilité du respect des exigences est détenue par l'entreprise | |
| 120 | 8.1 | Définir le type et le degré de maîtrise ou d'influence des processus, produits ou services fournis par des prestataires ou fournisseurs externes | Pour le SME. Sensibiliser les fournisseurs aux exigences environnementales. Conduire des audits chez le fournisseur | |
| 121 | 8.1 a | Établir les moyens de maîtrise nécessaires pour prendre en compte les exigences environnementales dans le processus de conception et de développement | En relation avec la perspective du cycle de vie | |
| 122 | 8.1 b | Déterminer les exigences environnementales des produits et services acquis | Afin de prendre en compte les exigences environnementales dans toutes les activités de l'entreprise : | |
| 123 | 8.1 c | Communiquer les exigences environnementales aux fournisseurs externes, y compris les sous-traitants | En relation avec la perspective du cycle de vie. Cf. § 7.4. Inclure des exigences environnementales dans les contrats d'achat | |
| 124 | 8.1 d | Fournir des informations sur les impacts environnementaux significatifs potentiels | Pendant la livraison, l'utilisation, le traitement en fin de vie du produit et à l'élimination finale des produits et services | |
| 125 | 8.1 | Tenir disponibles les processus opérationnels sous forme documentée | Pour prouver que les processus ont été réalisés comme prévu. Cf. § 7.5 | |
| 8.2 |
Préparation et réponse aux situations d'urgence
|
|
||
| 126 | 8.2 | Tenir à jour le processus prévenir les situations d'urgence | Pour répondre aux situations d'urgence tenir compte de ce qui est identifié dans le § 6.1.2. Utiliser les méthodes les plus appropriées | |
| 127 | 8.2 a | Planifier sa réponse aux situations d'urgence | Bien se préparer pour réduire les impacts environnementaux. Itinéraires d'évacuation à jour. Tenir à jour une liste des personnes et organismes de secours à contacter avec coordonnées (pompiers, service de dépollution). Prévoir une assistance mutuelle avec des voisins | |
| 128 | 8.2 b | Savoir répondre aux situations d'urgence réelles | Et communiquer en amont en interne et en externe. Cf. § 7.4 | |
| 129 | 8.2 c | Entreprendre des actions pour réduire les conséquences des situations d'urgence | Les actions sont proportionnelles à la gravité des situations d'urgence et sont spécifiques à la situation | |
| 130 | 8.2 d | Tester périodiquement la manière de répondre aux situations d'urgence | Former le personnel à répondre aux situations d'urgence et quand c'est possible simuler une situation d'urgence | |
| 131 | 8.2 e | Passer en revue périodiquement le processus "prévenir les situations d'urgence" | Et actualiser si nécessaire surtout après des situations d'urgence réelles | |
| 132 | 8.2 f | Communiquer le processus "prévenir les situations d'urgence" aux parties prenantes | Informations et même formations pertinentes, bien sûr de façon appropriée | |
| 133 | 8.2 | Tenir disponible le processus "prévenir les situations d'urgence" | Pour s'assurer que le processus sera réalisé comme prévu. Cf. § 7.5 | |
| 9 |
Performance
|
Comparer (Check) | ||
| 9.1 |
Surveillance, mesure, analyse et évaluation
|
|||
| 9.1.1 |
Généralités
|
|||
| 134 | 9.1.1 | Évaluer la performance environnementale de l'entreprise | Et l'efficacité du SME. Surveiller, mesurer, analyser et évaluer régulièrement la performance environnementale afin d'atteindre les objectifs environnementaux. "Si vous ne pouvez le mesurer, vous ne pouvez le maîtriser. Peter Drucker" | |
| 135 | 9.1.1 a | Déterminer ce qu'il faut inspecter (surveiller et mesurer) et analyser | Surveiller et mesurer les activités pouvant avoir un impact environnemental significatif | |
| 136 | 9.1.1 b | Déterminer les méthodes à utiliser | Choisir les méthodes d'inspection afin d'obtenir des résultats fiables, reproductibles et traçables | |
| 137 | 9.1.1 c | Déterminer les critères et indicateurs | Pour évaluer la performance environnementale utiliser des indicateurs appropriés qui découlent des objectifs environnementaux (cf. § 6.2.1) | |
| 138 | 9.1.1 d | Déterminer quand inspecter | Surveiller et mesurer aux étapes essentielles pouvant avoir un impact environnemental significatif en relation avec l'analyse et l'évaluation | |
| 139 | 9.1.1 e | Déterminer quand analyser et évaluer | Afin d'assurer la validité des résultats (les mesures sont fiables et reproductibles). Les résultats sont transmis aux personnes responsables pour entreprendre des actions | |
| 140 | 9.1.1 | S'assurer que les équipements sont étalonnés ou vérifiés | L'utilisation et la maintenance des équipements est appropriée et conforme pour des résultats fiables et reproductibles | |
| 141 | 9.1.1 | Communiquer sur la performance environnementale |
En interne et en externe et en accord avec les obligations (de conformité). Cf. §§ 7.4 et 6.1.3. Plus de détails sur l'évaluation de la performance environnementale se trouvent dans l'ISO 14031 |
|
| 142 | 9.1.1 | Tenir disponibles les résultats d'inspection, d'analyse et d'évaluation | Sous forme documentée. Cf. § 7.5 | |
| 9.1.2 |
Évaluation de la conformité
|
|||
| 143 | 9.1.2 | Établir, mettre en place et tenir à jour le processus "évaluer l'état des obligations de conformité" | Passer en revue périodiquement toutes les obligations de conformité au moyen de :
|
|
| 144 | 9.1.2 a | Déterminer quand évaluer la conformité | La fréquence d'évaluation est appropriée | |
| 145 | 9.1.2 b | Évaluer la conformité | Et si besoin mener des actions pour rétablir la conformité à l'obligation légale | |
| 146 | 9.1.2 c | Tenir à jour son état de conformité | Maintenir à jour une veille réglementaire | |
| 147 | 9.1.2 | Tenir disponibles les résultats de l'évaluation de la conformité | Cf. § 7.5 | |
| 9.2 |
Audit interne
|
|||
| 9.2.1 |
Généralités
|
|||
| 148 | 9.2.1 a 1 | Conduire régulièrement des audits internes planifiés | Afin de déterminer si le SME est conforme aux exigences internes de l'entreprise. Trouver plus d'information sur l'audit interne dans l'ISO 19011 | |
| 149 | 9.2.1 a 2 | Conduire régulièrement des audits internes planifiés | Afin de déterminer si le SME est conforme aux exigences de la norme ISO 14001 | |
| 150 | 9.2.1 b | Conduire régulièrement des audits internes planifiés | Afin de déterminer si le SME est efficace et tenu à jour | |
| 9.2.2 |
Programme d'audit interne
|
|||
| 151 | 9.2.2 | Planifier, établir, mettre en place et tenir à jour un programme d'audit | Inclure la fréquence, les méthodes, les responsabilités et l'obligation de rendre compte des résultats. Prendre en compte dans le programme d'audit :
|
|
| 152 | 9.2.2 | Prendre en considération l'importance environnementale des processus | Ne pas oublier :
|
|
| 153 | 9.2.2 a | Définir les objectifs, le périmètre et les critères d'audit | Limiter le domaine à auditer ; utiliser des critères précis et connus de l'audité | |
| 154 | 9.2.2 b | Sélectionner les auditeurs | Ne pas auditer son département. "Nul ne peut être à la fois juge et partie. Proverbe latin" | |
| 155 | 9.2.2 c | Communiquer les résultats d'audit à la direction et aux personnes concernées | Considérer toute non-conformité trouvée comme une opportunité d'amélioration. Cf. § 7.4 | |
| 156 | 9.2.2 | Tenir disponible sous forme documentée le programme d'audit | Cf. § 7.5 | |
| 157 | 9.2.2 | Tenir disponible sous forme documentée les preuves de la mise en place du programme d'audit | Cf. § 7.5 | |
| 158 | 9.2.2 | Tenir disponible sous forme documentée les résultats d'audit | Rapport d'audit. Cf. § 7.5 | |
| 9.3 |
Revue de direction
|
|||
| 9.3.1 |
Généralités
|
|||
| 159 | 9.3.1 | Réaliser au moins une fois par an la revue de direction | Afin de confirmer que le SME est toujours pertinent (le SME est entré dans la culture d'entreprise), adéquat (respecte les exigences de l'ISO 14001) et efficace (atteint les résultats escomptés). "Aucun système n'est parfait" | |
| 9.3.2 |
Eléments d'entrée de la revue de direction
|
|||
| 160 | 9.3.2 a | Inclure dans les éléments d'entrée de la revue de direction l'état des actions de la revue de direction précédente | Cela permet de vérifier la finalisation de toutes les actions | |
| 161 | 9.3.2 b 1 | Inclure dans les éléments d'entrée de la revue de direction les changements des enjeux internes et externes | Concernant le SME | |
| 162 | 9.3.2 b 2 | Inclure dans les éléments d'entrée de la revue de direction les changements des exigences des parties prenantes | Y compris l'état de l'application des obligations de conformité, et les risques identifiés cf. § 6.1.3 | |
| 163 | 9.3.2 b 3 | Inclure dans les éléments d'entrée de la revue de direction les changements des aspects environnementaux significatifs | Surtout quand de nouveaux aspects environnementaux significatifs ont été identifiés | |
| 164 | 9.3.2 b 4 | Inclure dans les éléments d'entrée de la revue de direction les changements des risques | Cf. §§ 6.1 et 6.3 | |
| 165 | 9.3.2 c | Inclure dans les éléments d'entrée de la revue de direction le niveau des objectifs environnementaux | Cf. § 6.2 | |
| 166 | 9.3.2 d 1 | Inclure dans les éléments d'entrée de la revue de direction les informations sur la performance environnementale et les tendances concernant les non-conformités et les actions correctives | Cf. §§ 9.1 et 10.2 | |
| 167 | 9.3.2 d 2 | Inclure dans les éléments d'entrée de la revue de direction les informations sur la performance environnementale et les tendances concernant les résultats de l'inspection | Cf. § 9.1 | |
| 168 | 9.3.2 d 3 | Inclure dans les éléments d'entrée de la revue de direction les informations sur la performance environnementale et les tendances concernant le respect des obligations de conformité | Cf. §§ 9.1 et 6.1.3 | |
| 169 | 9.3.2 d 4 | Inclure dans les éléments d'entrée de la revue de direction les informations sur la performance environnementale et les tendances concernant les résultats des audits | Cf. § 9.2 | |
| 170 | 9.3.2 e | Inclure dans les éléments d'entrée de la revue de direction l'adéquation des ressources | Cf. § 7.1 | |
| 171 | 9.3.2 f | Inclure dans les éléments d'entrée de la revue de direction les retours d'information | Y compris les plaintes, cf. § 7.4 | |
| 172 | 9.3.3 g | Inclure dans les éléments d'entrée de la revue de direction les initiatives d'amélioration continue | Cf. § 10.1 | |
| 9.3.3 |
Résultats de la revue de direction
|
|||
| 173 | 9.3.3 | Inclure dans les résultats de la revue de direction les conclusions sur la pertinence, l'adéquation et l'efficacité continues | Du SME | |
| 174 | 9.3.3 | Inclure dans les résultats de la revue de direction les décisions relatives aux initiatives | D'amélioration continue, cf. § 10.1 | |
| 175 | 9.3.3 | Inclure dans les résultats de la revue de direction les décisions relatives aux changements à apporter au SME | Y compris les ressources, cf. § 7.1 | |
| 176 | 9.3.3 | Inclure dans les résultats de la revue de direction les actions à mener | Lorsque les objectifs ne sont pas atteints | |
| 177 | 9.3.3 | Inclure dans les résultats de la revue de direction les opportunités d'amélioration de l'intégration du SME | Avec d'autres processus métier | |
| 178 | 9.3.3 | Inclure dans les résultats de la revue de direction les éventuelles implications pour l'orientation stratégique de l'entreprise | Cf. § 4.4 | |
| 179 | 9.3.3 | Tenir disponibles les résultats de la revue de direction | Sous format documenté, cf. § 7.5 | |
| 10 |
Amélioration
|
Agir (Act) | ||
| 10.1 |
Amélioration continue
|
|||
| 180 | 10.1 | Améliorer en continu la performance, l'adéquation et l'efficacité du SME | Afin d'améliorer sa performance environnementale | |
| 181 | 10.1 | Améliorer en continu la performance, l'adéquation et l'efficacité du SME en déterminant les opportunités d'amélioration | Cf. article 9 | |
| 182 | 10.1 | Améliorer en continu la performance, l'adéquation et l'efficacité du SME en mettant en place les actions nécessaires | Afin d'atteindre les résultats attendus du SME | |
| 10.2 |
Non-conformité et action corrective
|
|||
| 183 | 10.2 a 1 | Réagir à la non-conformité et la corriger | Mener une action corrective | |
| 184 | 10.2 a 2 | Réduire les impacts environnementaux négatifs | En tenant compte du contexte de l'entreprise (cf. § 4.1) et en menant des actions face aux risques (cf. § 6.1) | |
| 185 | 10.2 b 1 | Évaluer si une action est nécessaire en examinant la non-conformité | Le but est de trouver et d'éliminer les causes premières et d'empêcher la réapparition de la non-conformité | |
| 186 | 10.2 b 2 | Trouver les causes premières | Réaliser une analyse des causes premières | |
| 187 | 10.2 b 3 | Trouver si des non-conformités similaires ont déjà été répertoriées | Si oui en tirer les conséquences avec des actions appropriées | |
| 188 | 10.2 c | Mener les actions nécessaires | Pour empêcher la réapparition de la non-conformité | |
| 189 | 10.2 d | Passer en revue l'efficacité de l'action corrective | Afin de vérifier si l'action est finalisée | |
| 190 | 10.2 e | Modifier le SME | Si besoin | |
| 191 | 10.2 | Choisir des actions correctives proportionnelles à l'importance des non-conformités | Y compris les impacts environnementaux | |
| 192 | 10.2 | Tenir disponibles des enregistrements sur la nature des non-conformités | Et des actions entreprises. Cf. § 7.5 | |
| 193 | 10.2 | Tenir disponibles les résultats des actions correctives | Cf. § 7.5. Les actions, les résultats et la revue de l'efficacité des actions | |
|
|
||||
