4 Contexte .gif)
4.1 L'entreprise et son contexte
Comprendre l'entreprise et son contexte. Enjeux externes et internes qui influent sur le SME

Les deux choses les plus importantes n'apparaissent pas au bilan de l'entreprise : sa réputation et ses hommes. Henry Ford
Pour mettre en place avec succès un système de management environnemental il faut bien comprendre et évaluer tout ce qui peut influer sur la raison d’être et la performance environnementale de l’entreprisestructure qui satisfait un besoin (voir aussi ISO/IEC Guide 2, 4.2 et ISO 26 000, 2.12). Il convient d’engager une réflexion approfondie après quelques activités essentielles :
- dresser un diagnostic approfondi du contexte unique dans lequel se trouve votre entreprise en prenant en compte les enjeux :
- externes comme l’environnement :
- social
- réglementaire (REACH, directive européenne sur les déchets)
- économique
- technologique
- internes comme :
- les aspects spécifiques de la culture d’entreprise :
- vision
- raison d’être, finalité, mission
- valeurs essentielles
- le personnel
- les processus internes (gérer les déchets, diminuer la consommation énergétique)
- les produits et services
- les infrastructures
- les aspects spécifiques de la culture d’entreprise :
- externes comme l’environnement :
- surveiller et passer en revue régulièrement toute information relative aux enjeux externes et internes
- analyser les facteurs pouvant influer sur l’atteinte des objectifs de l’entreprise :
- risques (§ 6.1.1)
- aspects environnementaux (§ 6.1.2)
- obligations de conformité (§ 6.1.3)
- établir les impacts environnementaux significatifs pouvant affecter ou être affectés par l'entreprise
Les analyses PESTEL et SWOT peuvent être utiles pour une analyse pertinente du contexte de l’entreprisestructure qui satisfait un besoin (voir aussi ISO/IEC Guide 2, 4.2 et ISO 26 000, 2.12) (cf. annexe 05). .gif)
Une liste des enjeux externes et internes est réalisée par une équipe pluridisciplinaire, (cf. annexe 07). Chaque enjeu est identifié par son niveau d’influence et de maîtrise. La priorité est donnée aux enjeux très influents et pas du tout maîtrisés. .gif)
Minute de détente. Jeu : Contexte de l'entreprise
- le diagnostic du contexte comprend les principaux enjeux externes et internes
- les valeurs essentielles comme partie de la culture d’entreprise sont pris en compte dans le contexte de l’entreprise
- la liste des aspects et impacts environnementaux est régulièrement tenue à jour
- les résultats de l’analyse du contexte sont largement diffusés
- l’analyse SWOT inclut beaucoup d’exemples pertinents
- l’analyse SWOT est un outil performant pour l’identification des principales menaces et opportunités
- certains enjeux du contexte de l’entreprise ne sont pas pris en compte
- certains impacts environnementaux ne sont pas pris en compte
- les impacts environnementaux ne sont pas classés par priorité
- l’analyse des risques ne prend pas en compte les enjeux stratégiques
- manque de lien clair entre l’analyse SWOT et les actions entreprises
4.2 Parties prenantes
Comprendre les exigences des parties prenantes. Identifier les parties prenantes, leurs besoins et attentes
Exigences 3 à 5

Il n'y a qu'une seule définition valable de la finalité de l'entreprise : créer un client. Peter Drucker
Pour bien comprendre les besoins et attentes des parties prenantes il faut commencer par déterminer tous ceux qui peuvent être concernés par le système de management environnemental comme par exemple les :
- salariés
- clients
- prestataires externes (fournisseurs)
- propriétaires
- actionnaires
- banquiers
- distributeurs
- concurrents
- citoyens
- voisins
- ONG environnementales
- organisations sociales et politiques
Le client est roi mais on peut quand même lutter contre l'impolitesse. Exemple du restaurant niçois La petite Syrah et les prix du café :

- satisfaire aux exigences de protection de l'environnement
- se préparer à faire face aux menaces
- trouver des opportunités d'amélioration
- la liste des parties prenantes est à jour
- les besoins et attentes des parties prenantes sont établis au moyen de rencontres sur place, enquêtes, tables rondes et réunions (mensuelles ou fréquentes)
- le respect des obligations de conformité est une démarche de prévention et non une contrainte
- des obligations de conformité ne sont pas prises en compte
- le règlement municipal d'assainissement définissant les conditions de rejet au réseau n'est pas identifié comme obligation de conformité
- les attentes des parties prenantes ne sont pas déterminées
- la liste des parties prenantes ne contient pas leur domaine d’activité
4.3 Domaine d'application
Définir le domaine d'application du SME
Exigences 6 à 14
Dans beaucoup de domaines, le gagnant est celui qui est le mieux renseigné. André Muller
Le domaine d’application (ou autrement dit le périmètre) du système de management environnemental est défini. Si des exclusions existent une justification est apportée. Les produits, services et activités pouvant avoir des aspects environnementaux significatifs sont inclus dans un document qui est tenu à jour et est disponible à toute partie prenante, cf. l'ensemble E 07v26.
- les enjeux (cf. § 4.1)
- la dangerosité des produits et services dans une perspective de cycle de vie
- la culture d’entreprise
- l’environnement :
- social
- financier
- technologique
- économique
- les exigences des parties prenantes (cf. § 4.2)
- les obligations de conformité
- les processus externalisés
- le domaine d'application est pertinent et disponible sur simple demande
- le domaine d’application prend en compte le cycle de vie complet des produits
- certains produits sont en dehors du domaine d'application du SME sans justification
- l’atelier de peinture n’est pas inclut dans le domaine d’application du SME
- le domaine d’application est obsolète (la nouvelle filiale n’est pas incluse)
- aspect environnemental non pris en compte
4.4 SME
Exigences du SME, processus et interactions du SME
Exigences 15 à 16

C'est dans le processus fondamental de confrontation aux problèmes et de leur résolution, que la vie trouve sa signification. Scott Peck
Les exigencesbesoin ou attente implicites ou explicites (voir aussi ISO 9000, 3.1.2 et 3.12.1) de la norme ISO 14001 concernent :
- la performance environnementale et
- la maîtrise des processus de l’entreprise
Pour cela le contexte et enjeux sont pris en compte et :
- le système de management environnemental est :
- établi
- documenté (un système documentaire simple et suffisant est mis en place)
- mis en œuvre et
- amélioré en continu
- la politique environnementale, les objectifs, les ressources et l'environnement du travail sont déterminés
- les exigences environnementales sont intégrées dans les processus métier
- les menaces sont déterminées et les actions pour les réduire sont établies
- les processus essentiels nécessaires au SME sont maîtrisés :
- les ressources correspondantes assurées
- les informations nécessaires disponibles
- les éléments d'entrée et de sortie déterminés
- les pilotes nommés (responsabilités et autorités définies)
- les séquences et les interactions déterminées
- chaque processus est mesuré et surveillé
- les objectifs sont établis et les indicateurs de performance analysés
- les actions pour obtenir l’amélioration continue des processus sont établies
- les dangers liés à la santé et la sécurité au travail sont identifiés, les risques évalués et les moyens de maîtrise sont mis en place
- un diagnostic environnemental est réalisé, les aspects environnementaux sont déterminés et les impacts environnementaux significatifs sont déterminés
- des audits et des revues du SME sont réalisés régulièrement
- un plan d'action permet d'appliquer la politique environnementale, d'atteindre les objectifs et d’améliorer la performance de l’entreprise
- l'historique des situations d'urgence, incidents et non-conformités sont évalués, les situations d'urgence potentielles sont déterminées, évaluées et des méthodes pour réagir sont mises en place
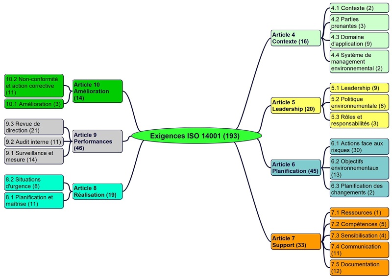
.gif)

Figure 4-1. Les exigences de la norme ISO 14001 (2026)
- la cartographie des processus contient assez de flèches pour bien montrer qui est le client (interne ou externe)
- beaucoup de flèches (plusieurs clients) sont utilisées pour les processus (aucun client n’est oublié)
- pendant la revue de processus la valeur ajoutée du processus est bien dévoilée
- l’analyse de la performance des processus est un exemple de preuve d’amélioration continue de l’efficacité du SME
- la direction surveille régulièrement les objectifs et les plans d'actions du SME
- les engagements de la direction relatifs à la prévention et l’amélioration continue sont largement diffusés
- la finalité de chaque processus est clairement définie
- certains éléments de sortie de processus ne sont pas correctement définis (clients non pris en compte)
- critères d’efficacité des processus non établis
- pilote de processus non formalisé
- processus externalisés non déterminés
- des activités bien réelles ne sont pas identifiées dans aucun processus
- maîtrise des prestations externalisées non décrite
- séquences et interactions de certains processus ne sont pas déterminées
- critères et méthodes pour assurer la performance des processus non définis
- surveillance de la performance de certains processus non établie
- les ressources du SME ne permettent pas d'atteindre les objectifs environnementaux
- le SME n’est pas à jour (nouveaux processus non identifiés)
- les menaces et faiblesses identifiées dans l’analyse SWOT restent sans actions